
Figure 2
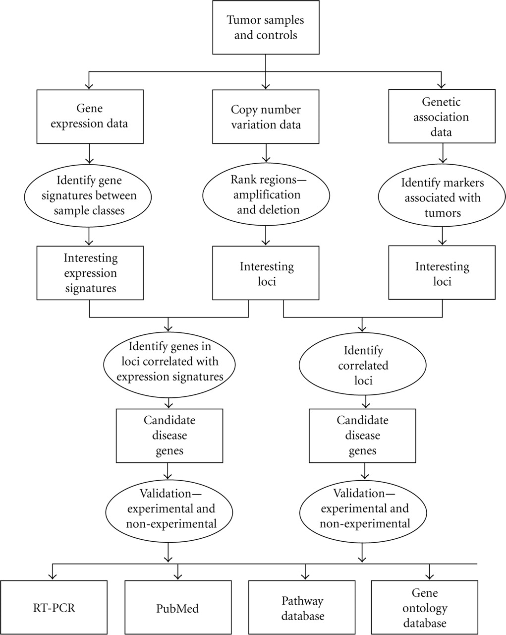
An illustrative flowchart for finding disease causing genes by integrating heterogeneous data.
(Downloading may take up to 30 seconds. If the slide opens in your browser, select File -> Save As to save it.)
Click on image to view larger version.

An illustrative flowchart for finding disease causing genes by integrating heterogeneous data.